您当前所在位置:首页 >> 理论技术 >> 培训指导
慢性呼吸系统疾病健康教育工具包下载
发布时间:2017-04-28   信息来源:中国健康教育中心传播部 阅读次数:
字体: 【

材料名称

材料浏览

成人哮喘海报

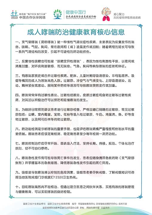
成人哮喘核心信息展板

儿童哮喘海报

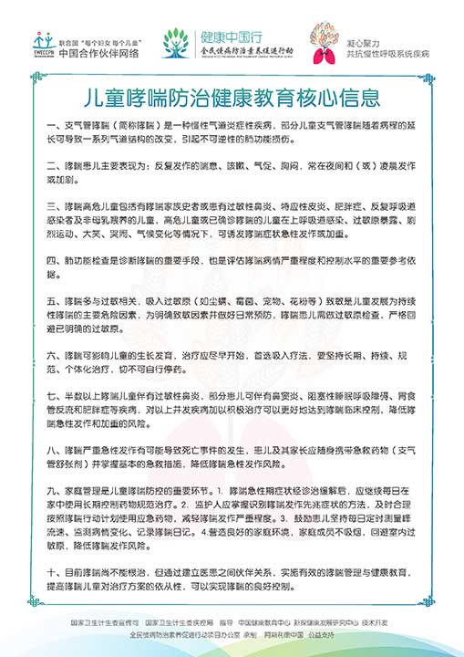
儿童哮喘核心信息展板

郎永淳慢阻肺海报

张宏民慢阻肺海报

张晓龙慢阻肺海报

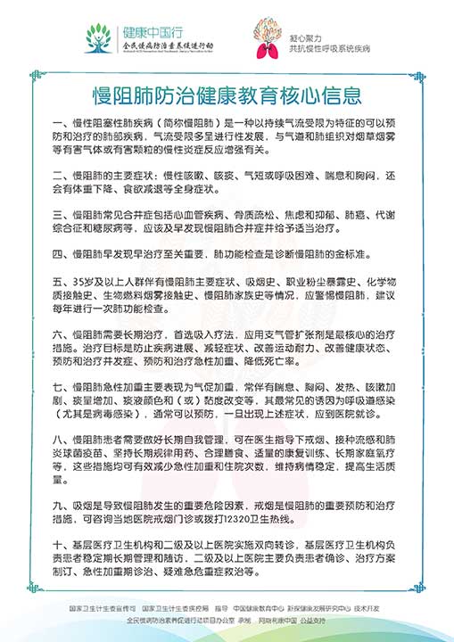
慢阻肺核心信息展板

慢性呼吸系统疾病健康教育工具包

压缩文件下载


关注微信公众号
关注微信公众号
Produced By CMS 网站群内容管理系统 publishdate:2026-03-25 09:40:13