中国健康教育中心就 “健康素养监测网络平台开发”进行比选采购,现邀请合格供应商参加比选响应。
一、项目名称:健康素养监测网络平台开发
二、项目编号:CFTC-BJ01-2105029
三、包的数量:1个包。
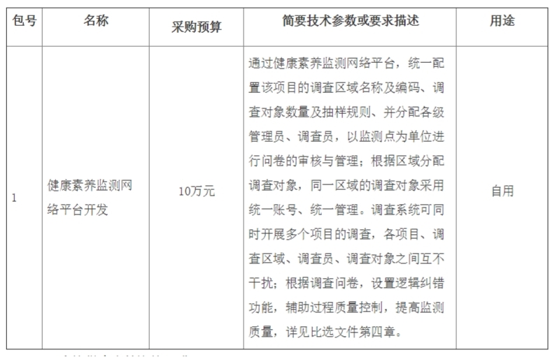
四、采购内容:

五、合格供应商的资格要求:
1.供应商应具备《中华人民共和国政府采购法》第二十二条第一款的规定:
(1)供应商具有独立承担民事责任的能力;
(2)具有良好的商业信誉和健全的财务制度;
(3)具有履行合同所必需的设备和专业技术能力;
(4)有依法缴纳税收和社会保障资金的良好记录;
(5)参加政府采购活动前三年内,在经营活动中没有重大违法记录;
(6)法律、行政法规规定的其他条件。
2.供应商所投产品不得为进口产品;
3.本项目不接受联合体投标;
4.供应商须信用良好;没有被列入失信被执行人、重大税收违法案件当事人名单、政府采购严重违法失信行为记录名单。
六、报名及领取比选采购文件:
(一)时间:2021年6月3日至2021年6月8日,工作日上午9:30至11:30 ,下午13:30至16:00(北京时间);文件费 500元(售后不退)。
(二)领取比选采购文件地点:北京市朝阳区东三环南路甲52号顺迈金钻国际商务中心9层9C
现场报名领取文件的供应商请携带以下纸质版报名材料:
1、法定代表人报名:针对本项目出具的法定代表人身份证明书原件加盖公章(须体现法人姓名、身份证号)及法定代表人身份证复印件加盖公章;
2、法人授权代表报名:针对本项目出具的法人授权委托书原件加盖公章及授权代表身份证复印件加盖公章。
3、营业执照:营业执照副本复印件加盖公章。
七、比选响应:
(一)截止时间:2021年6月15日,下午14:00分(北京时间);
(二)开启时间:2021年6月15日,下午14:00分(北京时间);
(三)递交响应文件地点:北京市安定门外安华西里一区12号楼307会议室;
(四)比选响应文件请于比选响应截止时间之前由被授权人送达,以电报、电话、传真、电子邮件形式递交的比选响应文件将不予接受。逾期收到或不符合规定的比选响应文件恕不接受。
八、本比选采购公告在中国健康教育中心官网上进行发布。
九、相关单位信息:
采购单位:中国健康教育中心
地 址:安定门外安华西里一区12号楼
联 系 人:殷老师
联系电话:010-64260958
招标代理机构名称:国金招标有限公司
地 址:北京市朝阳区东三环南路甲52号顺迈金钻国际商务中心9层9C
联 系 人:吴丹
联系电话: 010-56215050
